Bazuar në nenin 7 të ligjit nr. 119/2014 “Për të drejtën e informimit” (në vijim “LDI”), Shoqëria Rajonale Ujësjellës Kanalizime Gjirokastër Sh.A. (në vijim “Shoqëria”) duhet të publikojë Programin e Transparencës (në vijim “PT”) të miratuar nga Komisioneri për të Drejtën e Informimit dhe Mbrojtjen e të Dhënave Personale (në vijim “Komisioneri”). Shoqëria duhet të publikoj informacion sipas veprimtarisë së tij funksionale si dhe të rishikoj e përditësoj PT në çdo rast të ndryshimit të aktivitetit institucional, kuadrit ligjor rregullator apo çdo elementi tjetër që ka lidhje me transparencën proaktive.
Në PT janë të specifikuara kategoritë e informacionit të detyrueshëm për t’u bërë publik. Informacioni publik pa kërkesë duhet të jetë: i plotë, i saktë, i përditësuar, i thjeshtë në konsultim, i kuptueshëm, lehtësisht i aksesueshëm dhe i pajtueshëm me dokumentet origjinale në posedim të Shoqërisë. Gjithashtu, përpara publikimit të informacionit Shoqëria duhet të vlerësojë nësë ka ndonjë kufizim ligjor për publikim.
Në programin e transparencës janë të specifikuara kategoritë e informacionit të detyrueshëm për t’u bërë publik, mënyra e publikimit, si dhe parashikimet ligjore prej të cilave lind detyrimi për publikim.
Shoqëria Rajonale Ujësjellës-Kanalizime Gjirokastër sh.a është një shoqëri aksionare e krijuar në bazë të Vendimit të Këshillit të Ministrave nr. 302, datë 11.05.2022, dhe marrëveshjes së bashkëpunimit të firmosur më 22.07.2022 ndërmjet Ministrisë së Infrastrukturës dhe Energjisë dhe bashkive Gjirokastër, Tepelenë, Këlcyrë, Përmet, Libohovë, Dropull dhe Memaliaj. Me numër NIPT-i M23329601L, kjo shoqëri është themeluar me synimin për të garantuar një menaxhim më efikas dhe të qëndrueshëm të furnizimit me ujë të pijshëm si dhe të shërbimeve të largimit, trajtimit dhe përpunimit të ujërave të ndotura në të gjithë rajonin. Përmes një qasjeje moderne dhe të integruar, synojmë të ofrojmë shërbime cilësore dhe të përmirësojmë vazhdimisht infrastrukturën dhe sigurinë e ujit për komunitetet që shërbejmë.
Zotërues të Shoqërisë!
Ministria e Infrastrukturës dhe Energjisë - 51%
Bashkia Permet - 7,65%
Bashkia Dropull - 7,05%
Bashkia Tepelene - 4,57%
Bashkia Memaliaj - 3,22%
Bashkia Gjirokaster - 21,24%
Bashkia Këlcyrë - 2,81%
Bashkia Libohovë - 2,46%

Struktura e pagave bazohet në:
● Vendimin e Këshillit të Ministrave Nr. 325, datë 31.05.2023, “Për miratimin e strukturës së pagave, niveleve të pagave dhe shtesave të tjera mbi pagë të zëvendësministrit, funksionarëve të kabineteve, prefektit, nënprefektit, nëpunësve civilë dhe nëpunësve në disa institucione të administratës publike”;
● Vendimin e Këshillit të Ministrave Nr. 326, datë 31.05.2023, “Për pagat e punonjësve mbështetës dhe punonjësve të tjerë të specialiteteve të ndryshme në disa institucione të administratës publike”.
- CV-të dhe pagat e nënpunësve që janë subjekt deklarimi sipas ligjit, përfshirë dhe anëtarët e kabinetit të titullarit të AP, përshkrim të procedurës së zgjedhjes, kompetencat dhe detyrat e tyre
Administratori i shoqërisë emërohet nga Asambleja e Aksionerëve, sipas Statutit të Shoqërisë Rajonale Ujësjellës Kanalizime Gjirokastër Sh.a, datë 22.09.2022
Neni 5
Organet e shoqërisë
1. Organet e shoqërisë Rajonale Ujësjellës Kanalizime Gjirokastër sh.a., janë:
· Asambleja e Përgjithshme;
· Këshilli Mbikëqyrës;
· Administratori.
2. Administratori emërohet dhe shkarkohet nga Asambleja e Përgjithshme.
Neni 17
Administratori i shoqërisë
1. Administratori i shoqërisë është individ, i cili zgjidhet si i tillë për shkak të funksionit në shoqëri; në të kundërt, emërimi i tij është i pavlefshëm. Ai kryeson aktivitetet e përditshme të shoqërisë. Për t’u zgjedhur administrator, personi duhet të plotësojë kriteret e mëposhtme:
a. Të ketë përfunduar studimet e larta universitare dhe të zotërojë diplomë “Master shkencor”, në shkencat inxhinierike, ekonomike, juridike apo në fushën e mbikëqyrjes së biznesit, sipas profilit që do të emërohet.
b. Të ketë eksperiencë pune si drejtues apo administrator në sektorin publik apo privat, si dhe rezultate pozitive të punës, të vërtetuara me referenca nga punëdhënësi i mëparshëm.
c. Të mos jetë i dënuar dhe të mos jetë në kushtet e ndalimit të ushtrimit të funksioneve sipas dispozitave të ligjit.
d. Një person nuk mund të emërohet administrator në më shumë se një shoqëri.
e. Anëtari i Këshillit Mbikëqyrës nuk mund të caktohet si administrator.
2. Administratori emërohet për një periudhë kohe prej 1 (një) viti, por në bazë kontrate të rinovueshme vjetore. Rinovimi i kontratave midis Asamblesë dhe administratorit do të jetë vjetor në bazë vlerësimit pozitiv të performancës së punës. Numri i mandateve është i pakufizuar.
3. Paga e administratorit caktohet nga Asambleja e Përgjithshme në aktin e emërimit të tij. Asambleja e Përgjithshme propozon shtesë të pagës apo shpërblim për administratorin sipas kritereve të performancës në kontratën e punës lidhur ndërmjet tij dhe administratorit.
4. Administratori ekzekutiv ka këto kompetenca:
a. Menaxhon dhe është përgjegjës për aktivitetin e shoqërisë nëpërmjet zbatimit të politikave të të planeve të përcaktuara nga Asambleja e Përgjithshme.
b. Harton planet e biznesit të shoqërisë dhe i paraqet në Këshillin Mbikëqyrës.
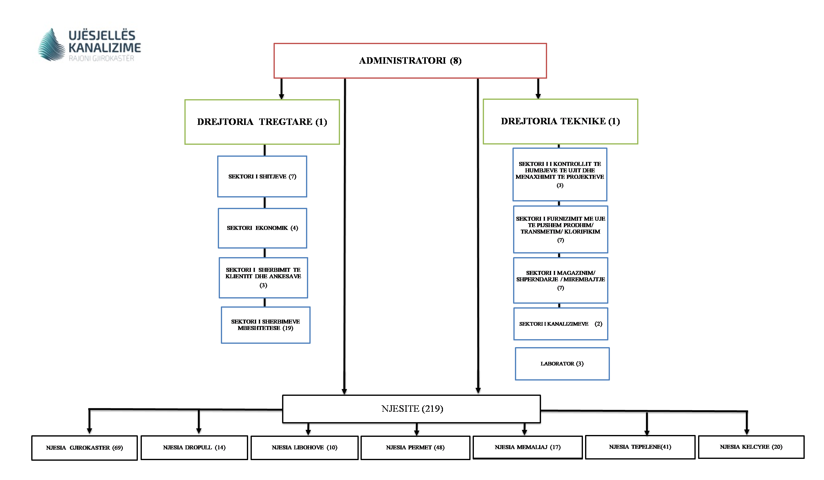
c. Harton strukturën e organizimit dhe rregulloren e brendshme të shoqërisë, e cila miratohet nga Këshilli Mbikëqyrës. Struktura e organizimit të shoqërisë duhet të ketë patjetër një departament teknik dhe një drejtori/departament tregtar, drejtuesit e të cilave zgjidhen nga administratori (drejtori i përgjithshëm) sipas nenit 19 dhe 20, të këtij statuti.
d. I paraqet Këshillit Mbikëqyrës një raport një herë në muaj për ecurinë e shoqërisë. Brenda tre muajve nga data e mbylljes së ushtrimit financiar, administratori duhet t’i paraqesë Këshillit Mbikëqyrës llogaritë vjetore që kanë përfunduar verifikimin e kontrollit.
e. Përfaqëson dhe vepron në emër të shoqërisë në marrëdhënie me palë të treta dhe është përgjegjës për ligjshmërinë e veprimtarisë së saj.
f. Paraqet për t’u miratuar Asamblesë së Përgjithshme raportin e veprimtarisë së shoqërisë.
g. Raporton përpara Këshillit Mbikëqyrës për zbatimin e politikave tregtare dhe për realizimin e veprimeve me rëndësi të veçantë të veprimtarisë së shoqërisë.
h. Lidh kontrata në emër të shoqërisë.
i. Siguron bashkëpunimin me institucionet publike dhe personat juridikë vendas apo të huaj në të mirë dhe interes të veprimtarisë së shoqërisë.
j. Nxjerr urdhra dhe udhëzime të brendshme të detyrueshme për menaxhimin administrativ e financiar të shoqërisë.
k. Organizon e bashkërendon punën ndërmjet sektorëve në përbërje funksionale të shoqërisë.
l. Krijon një sistem monitorimi e njoftimi të hershëm për rrethanat që kërcënojnë ekzistencën e shoqërisë.
m. Kryen regjistrimet e publikimet e detyrueshme të të dhënave të shoqërisë, sipas parashikimeve të ligjit nr. 9901, datë 14.4.2008, “Për tregtarët dhe shoqëritë tregtare”, të ndryshuar, dhe ligjeve të tjera në fuqi.
n. I paraqet propozime dhe sugjerime Këshillit Mbikëqyrës, në të mirë dhe interes të veprimtarisë së shoqërisë, sa herë që kërkohet ose nismën e vet.
o. Siguron zbatimin e vendimeve të Këshillit Mbikëqyrës.
p. Drejton veprimtarinë e shoqërisë, zgjedh dhe mbikëqyr personelin e saj, përfshirë punësimin, administrimin, kualifikimin e personelit dhe masat disiplinore, në përputhje me ligjin, statutin e shoqërisë dhe rregullat e miratuara nga Këshilli Mbikëqyrës.
Z. Gentian Llogo ka përfunduar studimet në degën Financë – Kontabilitet, Universiteti i Tiranës. Prej muajit Gusht 2019 deri më Shtator 2022 ka mbajtur pozicionin e Administratorit të Shoqërisë Ujësjellës Kanalizime Gjirokastër sha. Prej Shtatorit 2022 mban pozicionin e Administratorit të Shoqërisë Rajonale Ujësjellës Kanalizime Gjirokastër sha.
-Procedura që ndjekin funksionarët e lartë të Shoqërisë për të marrë vendime
Vendimmarrja që ndjekin funksionarët e lartë të Shoqërisë sipas Statutit të Shoqërisë Rajonale Ujësjellës Kanalizime Gjirokastër Sh.a, datë 22.09.2022,
Kuorumi dhe marrja e vendimeve
1. Kuorumi në rastin e çështjeve që vendosen me shumicë të zakonshme, si dhe për çështjet që kërkojnë shumicë të cilësuar, që Asambleja e Përgjithshme të mund të marrë vendime të vlefshme, kërkohet që në mbledhje të jenë të pranishëm më shumë se 50% e anëtarëve të saj.
2. Të gjitha vendimet e marra nga Asambleja e Përgjithshme regjistrohen në një regjistër të vendimeve, të dhënat e të cilit nuk mund të ndryshohen ose të fshihen. Regjistrohen, në veçanti, por pa u kufizuar në to, vendimet për:
a) miratimin e pasqyrave financiare vjetore dhe të raporteve të ecurisë së veprimtarisë;
b) përcaktimin e politikave tregtare;
c) emërimin dhe shkarkimin e anëtarëve të Këshillit Mbikëqyrës dhe administratorit;
ç) emërimin dhe shkarkimin e likuiduesve dhe të ekspertëve kontabël të regjistruar;
d) miratimin e skemës së shpërblimeve për personelin e përmendur në shkronjat “c” dhe “ç” të kësaj pike;
dh) shpërndarjen e fitimeve vjetore dhe mbulimin e humbjeve;
e) investimet;
ë) zmadhimin ose zvogëlimin e kapitalit të regjistruar;
f) pjesëtimin e aksioneve dhe anulimin e tyre;
g) ndryshimet në të drejtat që lidhen me aksione të llojeve dhe kategorive të veçanta;
gj) përfaqësimin e shoqërisë në gjykimet ndaj organeve të administrimit;
h) riorganizimin dhe prishjen e shoqërisë;
i) miratimin e rregullave procedurale të mbledhjeve të saj;
j) çështje të tjera të parashikuara shprehimisht nga ligji për shoqëritë tregtare.
3. Asambleja e Përgjithshme merr vendim me 3/4 (tre të katërtat) e votave të anëtarëve, lidhur me:
a) zmadhimin ose zvogëlimin e kapitalit të regjistruar;
b) ndryshimin e Statutit;
c) riorganizimin e Shoqërisë.
4. Asambleja e Përgjithshme merr vendimet nëpërmjet votimit të hapur.
Mbledhja dhe vendimet e Këshillit Mbikqyrës
1. Këshilli i Mbikqyrës mblidhet jo më pak se një herë në muaj dhe sa herë e kërkon interesi i shoqërisë aksionare, me thirrjen e kryetarit.
2. Kryetari duhet të thërrasë mbledhjen e Këshillit Mbikëqyrës brenda 15 (pesëmbëdhjetë) ditëve nga dita kur administratori ose 2 (dy) prej anëtarëve të Këshillit Mbikëqyrës i paraqesin atij një kërkesë të motivuar për këtë qëllim.
3. Nëse kërkesa mbetet pa përgjigje, atëherë anëtarët kërkues mund të thërrasin Këshillin Mbikëqyrës duke i përcaktuar rendin e ditës.
4. Njoftimi për thirrjen e mbledhjes bëhet me shkrim jo më vonë se 3 (tre) ditë përpara mbledhjes dhe dërgohet me postë ose në rrugë elektronike.
5. Çdo thirrje për mbledhjen e Këshillit Mbikëqyrës duhet të përmbajë çështjet kryesore të rendit të ditës. Mbledhja e Këshillit Mbikëqyrës zhvillohet në selinë e shoqërisë ose në çdo vend tjetër të treguar në thirrjen e bërë për këtë qëllim.
6. Këshilli Mbikëqyrës mban një regjistër të pjesëmarrjes në mbledhje, i cili nënshkruhet në çdo mbledhje nga anëtarët e Këshillit të pranishëm në atë mbledhje.
7. Vendimet e Këshillit Mbikëqyrës pasqyrohen në procesverbalet e mbajtura gjatë mbledhjes nga sekretari i Këshillit Mbikqyrës, në përputhje me dispozitat ligjore në fuqi. Vendimet e Këshillit Mbikqyrës duhet të nënshkruhen nga anëtarët pjesëmarrës në mbledhje. Kopjet e këtyre procesverbaleve vërtetohen nga kryetari dhe sekretari.
-Procedurat dhe mekanizmat për të bërë kërkesë dhe ankesë që lidhen me veprimet ose mosveprimet e Shoqërisë ( Përfshirë adresën postare/elektronike për depozitimin e kërkesave dhe ankesave - Afatet dhe mënyrën e kthimit të përgjigjeve)
Ankesa/ kërkesa kryhen fizikisht pranë pikave të kujdesit të klientit të ngritura pranë cdo njësie të SHRUKGJ, si dhe në email-in ukgjirokaster@hotmail.com.
Gjithashtu në dispozicion është numri i telefonit 08426 2242.
Afati i kthimit të përgjigjeve – 10 ditë
Kthimi i përgjigjes kryhet nëpërmjet postës, email-it, në mënyrë vërbale
Gjirokaster Lagjia "18 Shtatori" Nr. Telefoni: 08426 22 42 0682063553
Tepelene Rruga “ Mustafa Matohiti “ , N/Prefektura , kati i 2 , brenda Bashkise
Tepelene, Nr. Telefoni: 08426 22 42 0682063553
Permet Lagjia Partizani. Sheshi Tefta Tasho Koco.
Nr. Telefoni: 08426 22 42 0682063553
Memaliaj Lagjja Qazim hasimi, Rruga Tafil Buzi,godina nr 4
Nr. Telefoni: 08426 22 42 0682063553
Kelcyre Rruga “Sejat Muraj” ne krah te Qendres Multifuksionale Kulturore
Nr. Telefoni: 08426 22 42 0682063553
Dropull Ne qender te Fshatit Sofratik Nr. Telefoni: 08426 22 42
0682063553
Libohove Lagjia Linua. Rruga Avni Rustemi godina e bashkise kati i 3 te.
Nr. Telefoni: 08426 22 42 0682063553
3.1 Statuti i Shoqërisë Aksionare “Shoqëria Rajonale Ujësjellës Kanalizime Gjirokastër Sh.a
3.5 Dokumente strategjike për integrimin europian
3.6 Raportime mbi zbatimin e detyrimeve në funksion të këtij procesi
a. KOORDINATOR PER TE DREJTEN E INFORMIMIT
Koordinator: Anxhela Mustafaj
E-mail: mustafajanxhela@gmail.com / anxhelamustafaj@shrukgj.com
Tel: +355 69 69 34 878
Adresa: Rruga”Muharrem Gega” Nd. 24, H1 6001 Gjirokastër, Shqipëri.
Orari: E hënë - E premte 08:00 - 16:00.
ο Rezolutë e Kuvendit të Shqipërisë (nëse ka të tillë) - Nuk ka
ο Planet strategjike të punës - Nuk ka
ο Raporte monitorimi/auditimi (p.sh:KLSH)- Nuk ka
ο Dokumente të tjera që përmbajnë tregues të performancës së SHRUKGJ-Nuk ka

Bashkëngjitur regjistri i parashikimeve dhe realizimeve të procedurave të prokurimit për vitin 2025.
7.1 Regjistri i realizimeve të prokurimit publik 2025
7.2 Regjistri i parashikimeve 2026
Shoqëria Rajonale Ujësjellës Kanalizime Gjirokastër (SHRUKGJ) ushtron veprimtarinë e saj në fushën e shërbimeve publike të furnizimit me ujë dhe të kanalizimeve, duke ofruar këto shërbime kryesore:
a) Furnizimin e konsumatorëve me ujë të pijshëm dhe shitjen e tij, në përputhje me standardet teknike dhe cilësore në fuqi;
b) Mirëmbajtjen, administrimin dhe funksionimin e sistemeve të furnizimit me ujë të pijshëm, me qëllim garantimin e vazhdueshmërisë dhe sigurisë së shërbimit;
c) Prodhimin dhe shitjen e ujit për të përmbushur kërkesat e konsumatorëve;
ç) Grumbullimin, largimin dhe trajtimin e ujërave të ndotura urbane, në përputhje me kërkesat mjedisore dhe shëndetësore;
d) Mirëmbajtjen dhe funksionimin e sistemeve të ujërave të ndotura, me synim mbrojtjen e mjedisit dhe shëndetit publik.
Shoqëria ka të drejtë të kryejë çdo lloj operacioni financiar, ekonomik apo tregtar që lidhet drejtpërdrejt ose tërthorazi me objektin e veprimtarisë së saj, brenda kufijve të përcaktuar nga legjislacioni në fuqi. Veprimtaria e shoqërisë ushtrohet në përputhje me lejet, autorizimet dhe licencat përkatëse, sipas legjislacionit në fuqi.
ο Njoftimi dhe konsultimi publik (Linku) - Nuk ka
ο Komente/Rekomandime/Opinione të palëve të interesuara/grupe interesi -Nuk ka
ο Shqyrtimi i komenteve dhe rekomandimeve -Nuk ka
ο Procedura/mekanizma për të dhënë mendime lidhur me hartimin e politikave publike apo ushtrimin e funksioneve të AP- Nuk ka
ο Emër mbiemër të koordinatorit për konsultimin publik, adresë postare/elektronike-Nuk ka
Raportet vjetore të organeve publike që lidhen me procesin e vendimmarrjes
ο Njoftimi dhe konsultimi publik (Linku) - Nuk ka
ο Komente/Rekomandime/Opinione të palëve të interesuara/grupe interesi -Nuk ka
ο Shqyrtimi i komenteve dhe rekomandimeve -Nuk ka
ο Raportet vjetore për transparencën në procesin e vendimmarrjes-Nuk ka
ο Procedura/mekanizma për të dhënë mendime lidhur me hartimin e politikave publike apo ushtrimin e funksioneve të AP- Nuk ka
ο Emër mbiemër të koordinatorit për konsultimin publik, adresë postare/elektronike-Nuk ka
Sipas Udhëzimin Nr. 2, datë 26.3.2024 “PËR MIRATIMIN E METODOLOGJISË, PËR KRITERET DHE PROCEDURAT, PËR SHPËRNDARJEN DHE PËRDORIMIN E SUBVENCIONEVE SHTETËRORE, PËR OFRUESIT E SHËRBIMEVE NË SEKTORIN E UJËSJELLËS-KANALIZIMEVE, PËR VITIN BUXHETOR 2024”
Në total kanë përfituar 350 abonentë, me një vlerë totale subvencioni prej 409,730.00 lekë.
Sipas njësive:
· Gjirokastër: 72 abonentë përfitues, me një shumë subvencioni prej 91,060 lekë;
· Dropull: 54 abonentë përfitues, me një shumë prej 49,810 lekë;
· Këlcyrë: 73 abonentë përfitues, me një shumë prej 88,700 lekë;
· Përmet: 41 abonentë përfitues, me një shumë prej 43,045 lekë;
· Tepelenë: 57 abonentë përfitues, me një shumë prej 69,082.5 lekë;
· Memaliaj: 47 abonentë përfitues, me një shumë prej 62,182.5 lekë;
· Libohovë: 6 abonentë përfitues, me një shumë prej 5,850 lekë.
ο Njoftime të ndryshme për abonentët debitorë