Programi i transparences - Shkodër
1. Hyrje
Bazuar në nenin 7 të Ligjit Nr. 119/2014 “Për të drejtën e informimit”, Shoqëria Rajonale Ujësjellës Kanalizime Shkoder Sh.A. (në vijim “Shoqëria”) si Autoritet Publik (në vijim “AP”), harton dhe publikon Programin e Transparencës (në vijim “PT”) në përputhje me modelin e miratuar nga Komisioneri për të Drejtën e Informimit dhe Mbrojtjen e të Dhënave Personale (në vijim “Komisioneri”).
Ky program synon të garantojë ushtrimin efektiv të së drejtës për informim nga qytetarët dhe subjektet private që kërkojnë transparencë mbi veprimtarinë institucionale të Shoqërisë.
Në përputhje me parashikimet ligjore, Shoqëria publikon informacion që lidhet me funksionet, organizimin, buxhetin, aktivitetet, aktet dhe shërbimet e saj, si dhe çdo të dhënë tjetër që ndikon në interesin publik.
Shoqëria ka detyrimin të:
● Publikojë informacionin që gjeneron në ushtrimin e funksioneve të saj, sipas parimeve të transparencës proaktive;
● Rishikojë dhe përditësojë Programin e Transparencës në çdo rast kur ndodhin ndryshime në strukturën organizative, kuadrin ligjor rregullator, apo fushat e aktivitetit;
● Sigurojë që çdo informacion i publikuar të jetë i plotë, i saktë, i përditësuar, i thjeshtë për t’u konsultuar, i kuptueshëm, lehtësisht i aksesueshëm, dhe i pajtueshëm me dokumentet origjinale që disponon institucioni.
Përpara publikimit, çdo informacion vlerësohet nga autoriteti për të përcaktuar nëse ekziston ndonjë kufizim ligjor për publikim, në përputhje me nenet përkatëse të ligjit “Për të drejtën e informimit” dhe ligjit “Për mbrojtjen e të dhënave personale”.
Aktet që përmbajnë rregulla, norma apo kufizime të të drejtave dhe lirive themelore të individit, si dhe ato që kanë efekt të drejtpërdrejtë ndaj qytetarëve, bëhen publike me afishim në ambientet e Shoqërisë dhe me postim në faqen zyrtare të internetit, brenda 48 orëve nga miratimi i aktit.
Në këtë Program Transparence, janë përcaktuar në mënyrë të detajuar:
● Kategoritë e informacionit të detyrueshëm për publikim pa kërkesë;
● Mënyra e publikimit dhe formatet përkatëse të aksesit publik (faqe zyrtare, njoftime, tabela informuese);
● Parashikimet ligjore që përcaktojnë detyrimin për publikim;
● Si dhe strukturat përgjegjëse për përditësimin dhe mbikëqyrjen e zbatimit të transparencës.
Në publikimin e informacionit, Shoqëria Rajonale Ujësjellës Kanalizime Shkoder Sh.A. mban gjithmonë në vëmendje interesin e publikut, nevojën për informim të drejtë dhe të barabartë, si dhe garanton një qasje të hapur, bashkëkohore dhe institucionale ndaj qytetarëve.
2. Rreth autoritetit
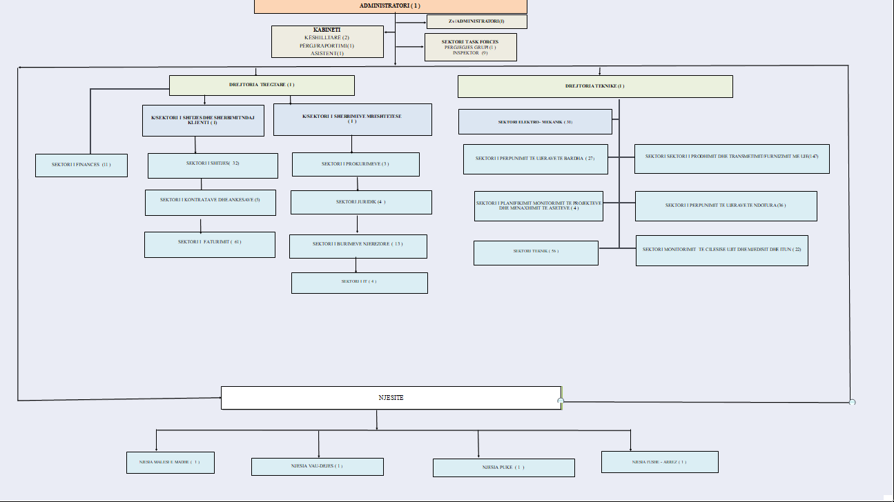
a) Struktura organizative / Organigrama dhe Struktura e Pagave
Shoqëria aksionare ushtron veprimtarinë e saj në përputhje me zonën e juridiksionit të
bashkisë/bashkive, aksionarë të saj.
Shoqëria e krijuar datë 05.04.2023 në këtë mënyrë emërohet Shoqëria Rajonale Ujësjellës
Kanalizime Shkodër sh.a.
Kapitali themeltar i Shoqërisë është 10.000.000 dhe është i ndarë në 100.000 aksione me vlerë
normale 1 00 lekë secili.
2. Aksionet zotërohen nga aksionaret:
Ministria e Infrastrukturës dhe Energjisë zotëron 51.000 copë aksione me vlerë totale prej
5.100.000 lekë, ekuivalent në masën 51% te kapitalit themeltar;
Bashkisë Malësi e Madhe, zotëron 24.700 copë aksione me vlerë totale prej 2.470.000 lekë,
ekuivalent në masën 24.70% te kapitalit themeltar
Bashkisë Vau Dejës, zotëron 12.480 copë aksione me vlerè:l totale prej 1.248.000 lekë,
ekuivalent në masën 12.48% te kapitalit themeltar,
Bashkisë Pukë) zotëron 8.490 copë aksione me vlerë totale prej 849.000 lekë, ekuivalent
në masën 8.49% te kapitalit themeltar
Bashkisë Fushë - Arrëz, zotëron 3.330 copë aksione me vlerë totale prej 333.000 lekë,
ekuivalent në masën 3.33% te kapitalit themeltar
Shoqëria ushtron veprimtarinë e saj në territorin administrativ të këtyre bashkive, duke garantuar shërbimin publik të furnizimit me ujë të pijshëm dhe menaxhimin e ujërave të ndotura.
Organet e Shoqërisë janë:
1. Asambleja e Përgjithshme e Aksionarëve – organi më i lartë vendimmarrës, i përbërë nga përfaqësuesit e Ministrisë së Infrastrukturës dhe Energjisë (AKUM), Bashkisë Shkoder dhe Bashkisë Malesi e Madhe, Puke, Vau Dejes, Fushe Arrez, sipas përqindjeve të aksioneve.
2. Këshilli Mbikëqyrës – organi që ushtron funksione kontrolli dhe mbikëqyrjeje mbi veprimtarinë e Shoqërisë, përfshirë miratimin e planeve të biznesit dhe monitorimin e performancës institucionale.
3. Administratori – përfaqësuesi ligjor dhe drejtuesi ekzekutiv i Shoqërisë, përgjegjës për administrimin e përditshëm dhe zbatimin e politikave të miratuara nga organet e mësipërme.

Shoqëria funksionon me drejtoritë kryesore:
● DREJTORIA TREGTARE
● DREJTORIA TEKNIKE
● K/SEKTORI I SHITJES DHE SHERBIMIT NDAJ KLIENTI ( 1)
● K/SEKTORI I SHERBIMEVE MBESHTETESE
● SEKTORI ELEKTRO- MEKANIK
● SEKTORI I FINANCES
● NJESITE
● SEKTORI TASK FORCES
● KËSHILLTARË
● PËRGJ/RAPORTIMI
● ASISTENT
● AUDIT
● NJËSITE
Struktura e pagave bazohet në:
● Ligji nr.9901 datw 14.04.2008 “Pwr tregtarwt dhe shoqwritw tregtare” I ndryshuar.
● Ligji 35/2023 “ Për kompetencat për caktimin e pagave, trajtimeve të tjera financiare dhe përfitimeve të të punësuarve në institucionet e administratës publike, si dhe të pagës bazë minimale në shkallë vendi”
b) Funksionet dhe detyrat e Shoqërisë
Shoqëria ushtron aktivitetin e saj në territorin administrativ të Bashkisë Shkodwr dhe Bashkisë Malwsi e Madhe, Puke, Fushe Arrez, Vau Dejws, sipas ndarjes administrative të përcaktuar në Ligjin Nr. 115/2014, “Për ndarjen administrative-territoriale të njësive të qeverisjes vendore në Republikën e Shqipërisë”.
Objekti i veprimtarisë përfshin:
1. Shërbimin e furnizimit me ujë të pijshëm dhe shitjen e tij;
2. Mirëmbajtjen e sistemeve të furnizimit me ujë;
3. Prodhimin e ujit për plotësimin e kërkesave të konsumatorëve;
4. Shërbimin e grumbullimit, largimit dhe trajtimit të ujërave të ndotura;
5. Mirëmbajtjen e rrjeteve të kanalizimeve dhe impianteve të pastrimit;
6. Realizimin e çdo operacioni financiar apo tregtar që lidhet me objektin e saj brenda kufijve ligjorë;
7. Ushtrimin e veprimtarisë në përputhje me licencat dhe autorizimet përkatëse
c) CV-të dhe pagat e nënpunësve që janë subjekt deklarimi sipas ligjit, përfshirë & anëtarët e kabinetit të titullarit të AP, përshkrim të procedurës së zgjedhjes, kompetencat & detyrat e tyre
CV Besmir Lesha - ADMINISTRATOR
d) Procedurat e vendimmarrjes së funksionarëve të lartë
Aktualisht, në Shoqërinë Rajonale Ujësjellës Kanalizime Shkoder Sh.A., nuk janë përcaktuar procedura të veçanta të brendshme për vendimmarrjen e funksionarëve të lartë, përveç atyre të parashikuara në Statutin e Shoqërisë dhe Ligjin Nr. 9901/2008, të cilat zbatohen sipas hierarkisë organizative dhe kompetencave të përcaktuara nga Asambleja e Përgjithshme dhe Këshilli Mbikëqyrës.
e) Procedurat dhe mekanizmat për kërkesa dhe ankesa
Në këtë fazë, Shoqëria nuk ka ende të përcaktuar procedura zyrtare për depozitimin elektronik apo fizik të kërkesave dhe ankesave që lidhen me veprimet ose mosveprimet e saj. Në përputhje me Ligjin Nr. 119/2014 “Për të drejtën e informimit”, Shoqëria është në proces për krijimin e një mekanizmi transparent për:
ο Pranimin dhe regjistrimin e kërkesave/ankesave,
ο Përcaktimin e afateve të përgjigjeve,
ο Publikimin e adresës postare dhe elektronike për kontakt publik.
3. Kuadri ligjor rregullator
a) Legjislacion ndërkombëtar - Nuk ka
b) Legjislacion kombëtar: Veprimtaria e Shoqërisë rregullohet nga një kuadër ligjor gjithëpërfshirës që përfshin:
1. Ligji Nr. 9901, datë 14.04.2008, “Për tregtarët dhe Shoqëritë Tregtare”, i ndryshuar;
2. Ligji Nr. 44/2015, “Kodi i Procedurave Administrative në Republikën e Shqipërisë”;
3. Ligji Nr. 7961, datë 12.07.1995, “Kodi i Punës së Republikës së Shqipërisë”, i ndryshuar;
4. Ligji Nr. 10296, datë 08.07.2010, “Për menaxhimin financiar dhe kontrollin”, i ndryshuar;
5. Ligji Nr. 8102, datë 28.03.1996, “Për kuadrin rregullator të sektorit të furnizimit me ujë dhe largimit të ujërave të ndotura”;
6. VKM Nr. 302, datë 11.05.2022, “Për politikat kombëtare për riorganizimin e sektorit të ujësjellës-kanalizimeve”;
7. VKM Nr. 1304, datë 11.12.2009, “Për miratimin e modelit të rregullores për furnizimin me ujë dhe për kanalizimet në zonën e shërbimit të ujësjellës-kanalizimeve sh.a.”me ndryshime.
8. Legjislacioni përkatës i Marrëveshjeve Ndërkombëtare të ratifikuara nga Republika e Shqipërisë.
Në zbatim të këtyre dispozitave, Shoqëria merr masa për:
● Zbatimin e rregullave të punës dhe etikës institucionale;
● Respektimin e rregullave higjieno-shëndetësore dhe të sigurisë teknike;
● Zbatimin e dispozitave të Kontratës Kolektive të Punës;
● Ruajtjen dhe mirëadministrimin e aseteve publike;
● Zbatimin e sistemit të kontrollit të brendshëm financiar dhe menaxhimit të riskut institucional.
c) Akte nënligjore:
1. Rregullore për Organizimin & Funksionimin e Shoqërise Rajonale Ujesjelles Kanalizime Shkoder Sh.a – Miratuar sipas vendimit Nr.11 dt.06.06.2024 të Këshillit Mbikqyrës.
2. Kodi i etikës – Miratuar sipas vendimit Nr.11 dt.24.11..2023 të Këshillit Mbikqyrës.
d) Aktet që përmbajnë rregulla, norma apo kufizime të të drejtave dhe lirive themelore të individit:
1. Rregullore për Organizimin & Funksionimin e Shoqërise Rajonale Ujesjelles Kanalizime Shkoder Sh.a – Miratuar sipas vendimit Nr.11 dt.06.06.2024 të Këshillit Mbikqyrës.
e) Strategji – Nuk ka
f) Raport Vjetor – Nuk ka
g) Manuale/dokument politikash, që ka lidhje me funksionet e SHRUKSH dhe që prek publikun - Nuk ka
4. E drejta për t’u informuar dhe për t’u ankuar
a. KOORDINATOR PER TE DREJTEN E INFORMIMIT
ο Esmeralda Delia
ο Delijaalda@gmail.com
ο +355674092705
ο Adresa: Lagjia “3 herojte”,
ο Orari: E Hënë – E Premte (08:00 – 16:00)
5. Mekanizmat kontrollues dhe monitorues që veprojnë mbi AP
ο Rezolutë e Kuvendit të Shqipërisë (nëse ka të tillë) - Nuk ka
ο Planet strategjike të punës – Planet e punes ditore
ο Raporte monitorimi/auditimi (p.sh:KLSH)- KLSH, Audit I brendshem, AKSK
ο Dokumente të tjera që përmbajnë tregues të performancës së SHRUKSH – Raportimet ne AKUK
6. Informacion mbi buxhetin dhe të dhënat financiare të AP
ο Buxheti, plani i shpenzimeve për vitin financiar në vijim dhe vitet e kaluara
ο Raport vjetor për zbatimin e buxhetit dhe anekset
ο Donacione, sponsorizime - Nuk ka
ο Dokumente që tregojnë gjendjen e shlyerjes së detyrimeve nga subjektet e licencuara – exstrakti I bankes.
7. Informacion për procedurat e prokurimit/procedurat konkurruese të koncesionit/partneritetit publik privat
ο Lista e kontratave të lidhura (përfshirë shumën e kontraktuar, palët kontraktuese dhe përshkrimin e shërbimeve) -
ο Regjistri i parashikimeve të prokurimit public-
ο Regjistri i realizimeve të prokurimit publik-
ο Informacion mbi zbatimin dhe monitorimin e kontratave, si dhe udhëzues e politika të ndryshme -
8. Shërbimet që ofrohen nga AP
Shoqëria Rajonale Ujësjellës Kanalizime Shkoder Sh.A. (SHRUKSH) ofron një gamë të gjerë shërbimesh publike, që lidhen me furnizimin me ujë të pijshëm, menaxhimin e ujërave të ndotura, mirëmbajtjen e rrjeteve, dhe shërbimet mbështetëse për konsumatorët. Këto shërbime janë pjesë e detyrimeve ligjore dhe funksionale të saj, sipas VKM Nr. 302, datë 11.05.2022, dhe Ligjit Nr. 8102, datë 28.03.1996 “Për sektorin e furnizimit me ujë dhe largimin e ujërave të ndotura”.
Më poshtë janë të detajuara shërbimet që SHRUKSH Shkoder Sh.A. ofron për qytetarët dhe institucionet:
1. Shërbimi i furnizimit me ujë të pijshëm
● Prodhimi dhe shpërndarja e ujit të pijshëm për konsumatorët familjarë, tregtarë dhe institucionalë në territorin e Bashkisë Shkoder dhe Bashkisë Malesi e madhe, Puke , Vau Dejes, Fushe Arrez
● Menaxhimi i stacioneve të pompimit, depozitave të ujit, linjave kryesore të furnizimit dhe rrjetit të shpërndarjes.
● Monitorimi i vazhdueshëm i cilësisë së ujit, përmes Njësisë së Monitorimit të Ujit të Pijshëm (Laboratori), në përputhje me standardet e shëndetit publik.
● Reagim emergjent në rast defektesh apo ndërprerjesh të furnizimit, përmes ekipeve të mirëmbajtjes 24/7.
2. Shërbimi i mirëmbajtjes së rrjetit të ujësjellësit
● Kontrolli, inspektimi dhe riparimi i defekteve në rrjetin e ujësjellësit, për të siguruar furnizim të pandërprerë dhe presion optimal të ujit.
● Zëvendësimi i tubacioneve të amortizuara, valvulave, matësave dhe elementëve të tjerë teknikë.
● Zbatimi i masave parandaluese për uljen e humbjeve teknike dhe jo-teknike të ujit.
3. Shërbimi i grumbullimit, largimit dhe trajtimit të ujërave të ndotura
● Grumbullimi i ujërave të ndotura nga rrjeti urban dhe rural i kanalizimeve.
● Largimi dhe trajtimi i këtyre ujërave nëpërmjet impianteve të pastrimit në përputhje me standardet mjedisore kombëtare.
● Mirëmbajtja e impianteve të trajtimit, stacioneve të pompimit dhe linjave kryesore të kanalizimeve.
● Reagim për bllokime, prishje ose derdhje aksidentale, me ekipe të specializuara operacionale.
4. Shërbimi i faturimit dhe arkëtimit
● Regjistrimi i konsumatorëve të rinj dhe lidhja e kontratave individuale.
● Leximi dhe mirëmbajtja e matësave të ujit, përmes Njësisë së Menaxhimit të Matësave.
● Përgatitja, shpërndarja dhe administrimi i faturave mujore për çdo konsumator.
● Ofrimi i kanaleve të ndryshme të pagesës (zyrat e arkëtimit, transfertë bankare, platforma POS etj.).
● Administrimi i debitimeve dhe detyrimeve të prapambetura, përmes Njësisë së Menaxhimit të Debive.
5. Kujdesi ndaj klientit dhe marrëdhëniet me publikun
● Informimi i konsumatorëve mbi ndërprerjet, riparimet, ndryshimet tarifore dhe oraret e punimeve.
● Pranimi i ankesave, kërkesave dhe sugjerimeve nga qytetarët në mënyrë fizike ose elektronike.
● Njësia e Shërbimit ndaj Klientit ofron asistencë për kontrata, aplikime të reja, ndryshime pronësie dhe çdo kërkesë tjetër administrative.
● Promovimi i transparencës përmes faqes zyrtare të internetit, njoftimeve publike dhe kanaleve të komunikimit social.
6. Shërbimet teknike dhe mbështetëse
● Rikonstruksion dhe rehabilitim i rrjeteve ekzistuese të ujësjellësit dhe kanalizimeve.
● Supervizim teknik i punimeve për investimet publike në infrastrukturën e ujësjellës-kanalizimeve.
● Mirëmbajtje mekanike dhe elektrike e stacioneve të pompimit dhe impianteve përmes Njësisë së Mirëmbajtjes Elektro-Mekanike.
● Kontroll periodik i parametrave teknikë për të siguruar eficiencë operative dhe qëndrueshmëri energjetike.
7. Shërbime për mjedisin dhe zhvillimin e qëndrueshëm
● Zbatimi i masave për mbrojtjen e burimeve ujore dhe reduktimin e ndotjes mjedisore.
● Edukim publik dhe fushata sensibilizuese për përdorim racional të ujit.
● Bashkëpunim me Agjencinë Kombëtare të Ujësjellës-Kanalizimeve, AKUK dhe partnerë ndërkombëtarë për projektet e qëndrueshmërisë mjedisore dhe eficiencës ujore.
8. Shërbime administrative dhe ligjore
● Mbajtja dhe administrimi i arkivës së dokumenteve institucionale;
● Ofrimi i informacionit publik sipas Ligjit Nr. 119/2014 për transparencën dhe të drejtën e informimit;
● Zbatimi i procedurave të prokurimeve publike në përputhje me ligjin;
● Përfaqësimi ligjor i Shoqërisë në çështje gjyqësore apo administrative.
9. SHRUKSH mbulon me shërbimin e largimit te ujerave te shiut qytetin e Shkodres,
● Ky sherbim Ofrohet qe nga viti 2008 ne zbatim të VKB të Bashkisë Shkodër Nr. 7272 Datë 30.07.2008 “Për miratimin mbi transferimin e ndërmarrjes Komunale”
9. Procedurat/mekanizmat për të dhënë mendime lidhur me procesin e hartimit të akteve ligjore/nënligjore, politikave publike apo në lidhje me ushtrimin e funksioneve të AP
ο Njoftimi dhe konsultimi publik (Linku) - Nuk ka
ο Komente/Rekomandime/Opinione të palëve të interesuara/grupe interesi -Nuk ka
ο Shqyrtimi i komenteve dhe rekomandimeve -Nuk ka
ο Raportet vjetore për transparencën në procesin e vendimmarrjes-Nuk ka
ο Procedura/mekanizma për të dhënë mendime lidhur me hartimin e politikave publike apo ushtrimin e funksioneve të AP- Nuk ka
ο Emër mbiemër të koordinatorit për konsultimin publik, adresë postare/elektronike- Esmeralda Delija
10. Sistemi i mbajtjes së dokumentacionit, llojet dhe format e dokumenteve
1. Lista e dokumentave që administrohen nga Shoqëria Rajonale Ujësjellë Kanalizime Shkoder Sh.a dhe afatet e ruajtjes:
● Dokumenta me Rëndësi Historike kombëtare (RHK)
● Dokumenta për hartimin dhe zbatimin e buxhetit
● Dokumente që lidhen me tenderat, ankandet dhe investimet
● Dokumenta të Auditimit dhe Kontrollit të Brendshëm
● Dokumentat për Burimet njerëzore
● Dokumente që mbulojnë aspekte ligjore dhe korrespondencë institucionale
● Dokumente që mbulojnë funksionimin teknik të ujësjellësit dhe kanalizimeve:
● Dokumente që lidhen me menaxhimin e klientëve dhe faturimin
● Dokumenta të Sektorit Task-Forcë dhe Kontrollit në Terren
● Dokumente që lidhen me qarkullimin, ruajtjen dhe ekspertizën e dokumenteve
● Projekte, evidenca dhe informacione periodike ruhen me afate të përkohëshme 5-10 vjet.
2. Forma e dokumentave dhe informacioneve (kopje fizike dhe elektronike)
● Dokumentat në Shoqërinë Rajonale Ujësjellë Kanalizime Shkoder Sh.a ruhen fizikisht dhe elektronikisht.
11. Regjistri i kërkesave dhe përgjigjeve i përditësuar
ο Miratuar sipas Urdhrit Nr.15. Dt.20.01.2025 të Administratorit të Shoqërisë
12. Ndihma shoqërore/subvencione të dhëna nga AP
13. Informacione/dokumente që kërkohen më shpesh dhe ato që gjykohen të dobishme për publikim nga AP
ο Njoftime për procedurat e rekrutimit/pranimit në shërbim civil
ο Raporte
ο Projekte